
文章图片

文章图片

山东商报·速豹新闻网记者 郑芷南
记者从济南市消防救援支队了解到 , 为深化巩固全市消防大排查大整治集中攻坚行动成效 , 推动彻底整治一批久拖不改隐患问题 , 济南市消防救援支队对22家火灾隐患突出 , 整改进度缓慢的单位进行曝光 。
22家单位中 , 位于济南市市中区马鞍山路15号的济南市新世界商场有限公司位列其中 。 消防部门在检查中 , 发现该单位有关于消防控制室、消防水泵房以及多处防火门与小吃城连接处未采用甲级防火门等7项消防安全隐患 。
济南市历下区奥体西路与涵源大街交叉口路北 , 济南智远市场管理有限公司也被列为火灾隐患单位 。 该单位有多处未按照国家工程技术标准的规定设置消防系统与设施 , 此外还存在疏散通道、安全出口堵塞、锁闭等 , 总计12项消防安全隐患 。
位于济南市槐荫区的泰山国际大厦 , 也在22家单位中 。 此外 , 22家单位还包括位于济南市天桥区的济南晚晚皆安公寓管理有限公司、天桥区金悦城餐饮店;位于济南市历城区的祝甸汽配城、火炬东第小区小区 。 位于历城区唐冶西路的火炬东第小区内 , 自动消防设施瘫痪、室内消火栓无水、喷淋系统无水 。
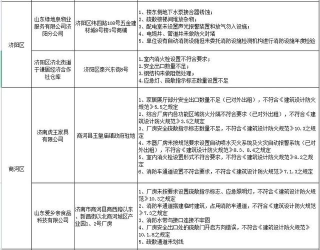
此外 , 章丘区的有家网咖、济南爱书人春秋时代网络文化有限公司;平阴县的锦东社区鲁中康桥小区;济阳区的山东绿地泉物业服务有限公司济阳分公司、济北街道于谦居经济合作社仓库;商河县的济南虎王家具有限公司、山东爱乡亲食品科技有限公司;莱芜区的济南市第二图书馆、山东房干帅旗集团鹿鸣山庄大酒店有限公司;钢城区的一路领航艺术培训学校、莱芜市吉泰方式有限公司;南山区的济南南部山区泉鑫老年公寓、济南市历城区尼雅假日酒店;先行区的苏果生活超市、济南阳光食品有限公司等单位位列其中 。
记者从济南市消防救援支队了解到 , 实名曝光的同时 , 消防部门要求这些单位强化消防安全管理 , 积极采取有效措施及时排除消防隐患 , 切实防范意外事故的发生 。
【中央戏剧学院|济南实名曝光22家火灾隐患单位!有商场还有小区】山东商报·速豹新闻网编辑 高玲
- 遗址|罗马遗址出土谜样的面具,经过研究,发现罗马的戏剧和现代不一样
- 中央档案馆|“百年恰是风华正茂”主题档案文献展参观人数近百万
- 景德镇陶瓷学院|万鹏:产业变迁见证中国制造自强之路
- 奥什|汉语传真情 武术架金桥2022年汉语桥—吉尔吉斯斯坦奥什国立大学孔子学院线上功夫营正式开营
- 中央礼品文物管理中心|“党和国家领导人外交活动礼品展”在京举行
- 李洋|青岛农业大学艺术学院:画笔下“de”榜样
- 四川美术学院|独臂藏族女青年追逐绘画梦
- 食品学院|选酸奶,看成分别看价格
- 戏剧|既能吃喝又能看戏,戏剧跨界混搭成潮流新风向
- 四川美术学院|引入四川美术学院团队参与改造,重庆市北碚区柳荫镇东升村—— 美学意蕴,充盈乡土民居(艺术改变乡村)
