春节玩什么:总之先玩《别剁手》,提醒自己保护压岁钱!
傻大方提示您本文标题是:《春节玩什么:总之先玩《别剁手》,提醒自己保护压岁钱!》。来源是触乐。
春节玩什么:总之先玩《别剁手》,提醒自己保护压岁钱!。压岁钱|春节|保护|提醒|龙与地下城|香草---
压岁钱|春节|保护|提醒|龙与地下城|香草---傻大方小编总结的关键词

本周推荐《龙之皇冠Pro》《Keep Talking and Nobody Explodes》《元气骑士》《Break Arts 2》《Don't cut your hand》《热血高校!胴上げ部》《游戏王 DUEL LINKS》这七款游戏。
"周末玩什么"是来自触乐编辑们的每周游戏推荐,本期为特别篇之"春节玩什么",祝大家新春快乐。
每周六,我们都会各自推荐一款当周的新游戏(偶尔也会有老游戏),它们可能是PC或主机游戏,也可能是手机游戏,来供大家参考、选择。当你在周末赖床,没决定接下来玩点什么好的时候,不如来看看我们的选择里面是否有你感兴趣的,也欢迎读者和开发者朋友们向我们寻求报导。
■ 忘川:《龙之皇冠Pro》(PS4)
本周我推荐的是款高清复刻游戏,繁体中文版译为"魔龙宝冠"。推荐这款游戏的理由很简单:你很难在PS4平台上找到太多像它一样,可以实现"本地同屏多人游玩"的游戏。
压岁钱|春节|保护|提醒|龙与地下城|香草---傻大方小编总结的关键词

玩法十分复古的《龙之皇冠Pro》
我喜欢和朋友面对面一起玩游戏,因此我很喜欢桌游,也参与过"跑团"--那是一种由一位玩家扮演"说书人"创造冒险旅程,其他玩家分饰"书中人"参与体验的角色扮演游戏。我之前玩过的"跑团"都基于"AD&D龙与地下城"规则,它有一套完备的世界观、职业、魔法和怪物设定,任何"说书人"基于它提供的设定和数值,都能创造出真正具有可玩性的冒险。
而早在上世纪90年代,不少玩家心目中"最会做动作游戏"的日本厂商CAPCOM,就曾基于"AD&D"背景推出了前所未见的街机游戏"龙与地下城"系列。游戏尝试在"2D横版过关动作游戏"中加入RPG元素,玩家所扮演的角色有职业区分,可以通过战斗升级,并可获取各色装备,习得强力的技能或魔法。闯关过程中除了能找到一些隐藏房间,关卡也存在分支,指向不同的BOSS--但这些并未破坏游戏的核心乐趣,就是"可连招"带来的操作性。
压岁钱|春节|保护|提醒|龙与地下城|香草---傻大方小编总结的关键词

《龙之皇冠Pro》中,玩家可习得的技能有共通技能和职业专属两大类
即便是国内不熟悉"龙与地下城"系列的街机玩家,肯定也玩过台湾鈊象电子出品的《西游释厄传》和《三国战记》--没错,这两款游戏完全借鉴了"龙与地下城"系列的核心模式。然而随着街机市场不复当年,CAPCOM在《龙与地下城2:暗黑秘影》后除了一次复刻,未再推出续作,现在也已经很难玩到类似的游戏。
幸亏还有香草社。现在,你已经很难找到像香草社这样专注于"2D横版游戏"的开发团队,此前香草社推出的《胧村正》《奥丁领域》,都是2D美术表现首屈一指的作品--而香草社社长神谷盛治,就曾在CAPCOM任职美术、策划,参与过《龙与地下城:毁灭之塔》的开发,他在1996年就写出了《龙之皇冠》最初的企划书。这也就不难理解《龙之皇冠》最终所呈现出来的游戏面貌。
压岁钱|春节|保护|提醒|龙与地下城|香草---傻大方小编总结的关键词

剧情的叙述方式为"说书人"第三人称解说
是的,《龙之皇冠》就像香草社写给"龙与地下城"系列的情书。复古且还原度极高的游戏模式,全程由"说书人"担当故事叙述的设定,甚至出现类似街机般"接关续命"的菜单设计。而香草社在2D美术方面的能力,又让《龙之皇冠》的画面表现足以吸引到当代的游戏玩家--游戏PS3、PSV版本累计售出了近百万份,是香草社迄今为止销量最好的游戏。
正如开头所言,《龙之皇冠》对我最致命的吸引力,就是让我可以和朋友坐在电视机前,在优异的声画表现下,享受到合作闯关的乐趣。虽然游戏支持"捡尸",玩家可以带着几个从战场捡回来复活的AI伙伴闯关冒险,但一个人玩和几个人玩的体验是完全不同的--《龙之皇冠》在剧情表现上不及《胧村正》和《奥丁领域》,一个人玩更像"刷刷刷"游戏,显然和朋友一起玩才能获得最佳的游戏体验。
压岁钱|春节|保护|提醒|龙与地下城|香草---傻大方小编总结的关键词

在战场"捡尸"后,可以回到城镇进行复活仪式,收编为冒险时的伙伴
而这次PS4复刻版的《龙之皇冠Pro》,兼容不同地区版本的游戏存档,也可以和PS3、PSV原版游戏实现联机对战,在PS4机能的支撑下,游戏支援4K画面输出,原版的卡顿问题也得到解决,可以说是目前《龙之皇冠》的最优版本。如果你喜欢"龙与地下城"系列,对《西游释厄传》《三国战记》念念不忘,或是想玩到一款美术惊艳、操作性不俗的合作闯关游戏,那么就是它了。
压岁钱|春节|保护|提醒|龙与地下城|香草---傻大方小编总结的关键词

游戏的收集要素之一,就是这些好看到死的画
不过,我推荐的最佳游玩人数是"2人",因为画面太"百花缭乱",人数一多真的会找不到自己在哪儿。而且,嗯……你懂。
■ 刘淳:《Keep Talking and Nobody Explodes》(Steam)
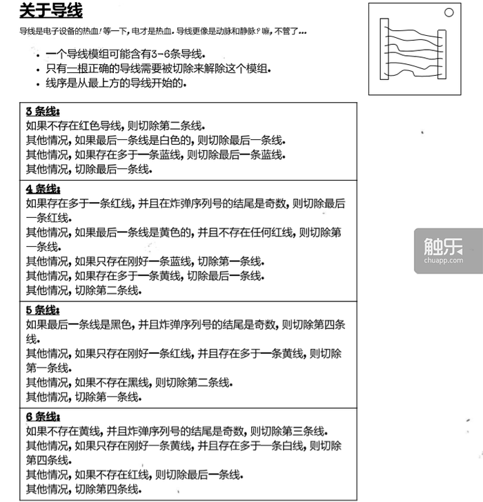
看过《名侦探柯南》的人应该都记得《引爆摩天楼》的一个情节:在一墙之隔的新一的指导下拆除炸弹的小兰,面对意料之外的红蓝导线,用直觉选择剪掉哪根线的那一刻扣人心弦。《保持通话不炸》就是一款双人拆弹游戏,但这次靠的全是实打实的规则。
在《保持通话不炸》中,一人负责实拆,一人负责指导。前者会看到一个类似箱子的炸弹,上有导线、灯,屏幕等多个组件,后者有本精心撰写的拆弹指南,详细记载了各组件的拆除规则。两人严禁相互查看而只能隔空交流,后者需要根据前者的描述定位到某项具体规则,在进一步的询问与反馈中最终确定拆除方案。可以想见,通畅而准确的沟通在这款游戏里至关重要。
压岁钱|春节|保护|提醒|龙与地下城|香草---傻大方小编总结的关键词

拆弹的人面对的就是这样一个场景,游戏还推出了VR模式更加有沉浸感
这本手册的规则不是简单的出现一个状况对应一个方法,它里头遍布需要指导者快速学习掌握的是非逻辑与数学计算。比如说剪导线环节,你需要根据导线的数目、奇偶、颜色以及它们的位置,不断排除和筛选是何种状况:该不该剪,剪几根,剪哪几根。更可气的是,手册还特意埋藏了许多语言上的陷阱,使得沟通中非常容易出现误解与错判,稍有不慎就会引发爆炸。
压岁钱|春节|保护|提醒|龙与地下城|香草---傻大方小编总结的关键词

剪除导线规则一览,中文版来自民间汉化,虽然可以直接放到手机平板上查看,但我觉得打印后装订成册更有感觉
《保持通话不炸》绝对会是一次非常独特的体验,双方不间断的询问与反馈,在倒计时逐渐逼近零的滴答声里,语速在加快紧张感也开始凝聚,手忙脚乱中也莫名有了种日常的惊心动魄。值此佳节我将这款游戏推荐给大家,希望你有一个愿意与你拆弹的朋友。
■ 胡正达:《元气骑士》(移动平台)
春节期间走亲访友,许久不见,难免生疏。这时候,一款能够开黑交流的游戏能立刻拉进大家的距离。类似NS合家欢这种游戏好是好,但并非所有人都有NS,相比之下,手机游戏就门槛就低多了。
《元气骑士》作为一款俯视角射击游戏,在前几周更新了多人联机模式,最高支持4人,简直是为假期聚会人群量身打造。游戏还提供多种可选职业,从手残党(我)最爱的工程师,到疯狂操作的刺客,满足了不同人群的需要。游戏的手感较为顺滑,上手简单,武器类型也很丰富,多种技能、武器搭配开黑相信能收获不少乐趣。
压岁钱|春节|保护|提醒|龙与地下城|香草---傻大方小编总结的关键词

4人联机美滋滋
春节期间,游戏还更新了场景,张灯结彩,好不热闹,感兴趣的朋友不妨一试。
压岁钱|春节|保护|提醒|龙与地下城|香草---傻大方小编总结的关键词

张灯结彩过春节
■ 楼潇添:《Break Arts 2》(Steam)
《Break Arts 2》(暂译《惊爆艺术2》)让我想起之前推荐过的《ATOMEGA》,这两款游戏看起来都颇有些"实验性",美术闪瞎眼,粒子特效华丽到夸张,玩法其实又比较基础,还都有多人模式,但多人模式又没多少人玩……《惊爆艺术2》现在的多人在线峰值不过数百人,这意味着你很难匹配到人一起玩。
这款游戏的核心概念非常简单,就是"机器人竞速",同马车差不多,机器人还可以射击,甚至扭头射击,但因为身处高速战斗中,这一功能如同鸡肋,射出去的子弹还很难辨别,其他参赛队友又被默认设置为菱形,令人毫无战斗欲望。
这就是一款典型的"点子游戏",有想法,围绕想法做出"弥补",东一块西一块弥补,却毫无扩展延伸,也欠缺打磨。但它依然值得推荐,推荐给对这个点子极度感兴趣的玩家,以及对游戏中做的最成熟的系统--机器人DIY系统感兴趣的玩家。
压岁钱|春节|保护|提醒|龙与地下城|香草---傻大方小编总结的关键词

你对此感不感兴趣?
■ 林志伟:《Don't cut your hand》(Steam)
在此合家团圆共贺新禧之际,我要向大家推荐一款充满节日喜庆氛围的小游戏《Don't cut your hand》。众所周知,农历新年是我们PC玩家的传统节日(划掉),一年一度的Steam春节促销从正月初一开始,就无情的收割玩家辛苦一年存下来的压岁钱,这个时候我们需要一款游戏来提醒我们"Don't cut your hand(别剁手)"
《Don't cut your hand》是一款操作简单的休闲游戏,玩家需要做的只是在规定时间内,将手里的食材切成小份,并且注意不要剁到自己的手。就上手难度而言,无论是有没有接触过电子游戏的玩家,都能很快的熟悉这款游戏的玩法,这在春节亲戚来访、熊孩子遍地的环境下,这款游戏几乎适合任何一个玩家。同时,这款游戏还包含双人合作模式,要是担心自己的电脑或是Steam账号在别人手里不太安全,双人模式还能成为你监视熊孩子的借口。
压岁钱|春节|保护|提醒|龙与地下城|香草---傻大方小编总结的关键词

小弟弟,哥哥陪你玩♂游♂戏吧
作为一款售价仅为6元的游戏,《Don't cut your hand》还包含创意工坊与内置mod制作器,玩家可以自由制作喜欢的人物。如果嫌麻烦的话,游戏的开发商也早已内置了多个人气角色如特朗普、G胖以及玉皇大帝。
压岁钱|春节|保护|提醒|龙与地下城|香草---傻大方小编总结的关键词

让G胖剁手什么的,真带感
■ 张一天:《热血高校!胴上げ部》(移动平台)
嗯……其实春节期间我是在Steam上买了一大堆游戏的,不过都是正在打折的中生代游戏,有点乏善可陈。所以考虑了一下还是安利一下这个超级魔性的小游戏。天可怜见,我这两天花在它身上的时间可能比各路3A加起来还多,在各路亲戚家里全靠它打发时间了。
这游戏的名字直译过来就是"热血高校举高高部",嗯还是个IP游戏咧?不过游戏里这个倒霉蛋是谁啊怎么如此的大众脸。游戏的玩法简单而又充满日式的魔性脑洞:一群龙套围成一个圈组成人体蹦床,把我们的主角扔上去,接住再扔上去,接住再扔上去。如果接住反扔的时机正确,再扔上去的高度就会比前一次更高,如此反复直到星辰大海。如果接人反扔的时机不对还可能比前一次低一些。如果干脆没有接到……那就摔到地上了呗。大概算了一下,好几万米的高度,一个人花了两秒落地,这能让人类灭绝了喂,不愧是日本人的脑洞啊。
压岁钱|春节|保护|提醒|龙与地下城|香草---傻大方小编总结的关键词

随着游戏进展,扔人大哥的造型也会越来越……神奇
顺便一提,你们猜这个游戏最大的乐趣是啥?是一次一次把人扔得越来越高,一路超过十几米高的铃兰高中,二百多米的东京塔,一千多米的富士山,十万米高仍然没看到塔尖的金字塔??是看着扔人的龙套们不停升级衣服越穿越神奇?错!是截图啊!这个游戏最大的特点就是完全不给你喘息的机会,进入游戏画面立刻起飞,扔到顶马上急速下坠,从几万米高空落地只需两秒钟,摔在地上马上进入截图页面,所以当你来到一个新高度,怎么截图留念才是最大的难点,我这种手残癌晚期为了截图已经摔了十几次男主角……外加两次手机了!
压岁钱|春节|保护|提醒|龙与地下城|香草---傻大方小编总结的关键词

截图才是最大的技术活!
■ 陈静:《游戏王 DUEL LINKS》(移动平台)
一年一度的春节,再也没有人阻止我推荐一款打牌手游了。
《游戏王DUEL LINKS》不是一款新游戏。实际上,它还是一款命运多舛的游戏:刚问世的时候界面只有日文和英文,但大家还是凭着爱和情怀坚持玩了下去,一时让人产生了"游戏王还可以再战30年"的错觉;中期因为规则逐渐复杂、活动开始增加,卡牌的复杂效果在缺乏中文的条件下还是成为横在中国玩家面前的巨大阻碍,许多人纷纷放弃;最后,当它终于出了中文之后,万恶的KONAMI又莫名其妙地封锁了中国大陆地区的IP,造成了"游戏有中文,中文地区玩家却玩不到"的奇特局面。
压岁钱|春节|保护|提醒|龙与地下城|香草---傻大方小编总结的关键词

游戏除了手机版之外还有steam版,拥有中国大陆以外地区账号即可下载
尽管需要费一点力气才能玩到,但它确实是一款值得推荐的好游戏。
《游戏王》系列发展至今,越来越复杂的规则容易让很多新入门的粉丝望而却步,即使有意投入决斗者的行列,实体卡的获取难度和卡包的价格也是一道不低的门槛。《DUEL LINKS》正可以解决这两个问题,它是一款从抽卡开始、一步一步教人上手的作品(尽管游戏中的采用的速度决斗规则被戏称为"村规",但认同它的玩家还是很多的)。玩家在前期完成一系列较简单的任务,在这个过程中仔细思考、组合自己的卡组、解锁原作中的各个角色,达到一定等级之后便可以挑战困难的任务,同时和服务器上的其他玩家对战。
压岁钱|春节|保护|提醒|龙与地下城|香草---傻大方小编总结的关键词

游戏前期的任务不难,升级也很简单。后期很多任务则颇具难度,我卡在一个限定条件OTK(one turn kill)的任务很久,求助了朋友才过……
《DUEL LINKS》从剧情和决斗难度两方面对新手玩家都比较友好:游戏的舞台搬到了虚拟的VR世界(并非六代动画中的Vrains),目前游戏中出现的角色和卡牌都以初代《游戏王》为主,但随着二代《游戏王GX》世界的开放,其他世代的角色登场想必不会遥远。暂时放弃同调、超量、灵摆等召唤方法的做法虽然受到一部分老粉丝的诟病,但配合快速决斗的规则,成功地简化了决斗流程,避免出现影响新手游戏体验的"说书流"或过于模式化的卡组。此外,决斗过程以3D动画来表现,各角色的王牌登场时还有特殊动画,对于看过漫画或动画的粉丝来说也有一种别样的吸引力。
压岁钱|春节|保护|提醒|龙与地下城|香草---傻大方小编总结的关键词

黑魔导的登场动画
根据相关规定,无法对未认证真实身份信息的用户提供跟帖评论服务,请尽快绑定手机号完成认证。
- 借助春节喜庆,赢得财神青睐,斩获财富开门红的生肖
- 肚子疼有什么偏方
- 老板:为什么普工拿4500工资年后还那么多人辞职呢?原因很扎心!
- 一个是皇帝一个是国王,为什么李世民死了要下地狱,他却不用
- 曾国藩吃饭时,师爷不到绝不开席,清朝的官员和师爷是什么关系?
- 春节提醒,孩子咳嗽别给吃这种药!
- 今年春节柑橘好不好卖,该不该种柑橘?答案一目了然!|一周农讯
- 听不懂队友在说什么?绝地求生外号别称集锦
- 王者荣耀:春节期间不想掉分就别排位,这样玩才是真正娱乐游戏
- 王者荣耀:拿什么拯救你的嬴政?大兄弟醒醒,你的真心没得救了!
